半岛体育 bandaotiyu 分类>>
半岛体育官方网站-百家乐棋牌返水最高平台 2025最新春运返乡必看!郑州地铁物品携带规定→
半岛体育官方网站-百家乐棋牌返水最高平台 2025最新《郑州地铁乘客守则》第六条:乘客携带的物品重量不得超过20千克,杆状物品不超过130厘米,每件物件长、宽、高之和不超过160厘米。不得携带妨碍车内及站内通行和对运营安全可能造成影响的其它物品乘车。
(一)易燃易爆物品,有毒有害、腐蚀性、放射性等危险品,以及其他用易燃、易爆等危险化学品标识包装的日常必需品;打火机(超过5个)、安全火柴(超过10盒)、充电宝、锂电池不超过5块(单个电池额定容量值不超过20000mAh)
(五)电动自行车、电动平衡车、电动滑板等电动代步工具(无障碍用途的电动轮椅除外);
(七)携带畜禽和猫、狗等宠物或者其他可能妨碍城市轨道交通运营安全的动物(有识别标志的服务犬除外);
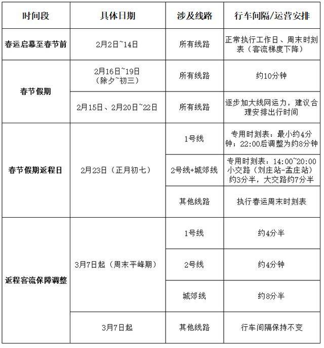
春运启幕(2月2日)至春节假期前(2月14日),郑州地铁各线路正常执行工作日、周末时刻表。
春节假期(2月15日至2月22日),受春节假期客流变化等因素影响,2月16日至2月19日(除夕至初三),地铁各线日,地铁各线路逐步加大线网运力资源,请市民乘客合理安排出行时间。
2月23日(正月初七)春节假期返程日,地铁1号线号线小交路调整为刘庄站至孟庄站,小交路行车间隔约3分半,大交路行车间隔约7分半;其他线路执行春运周末时刻表。
3月7日起,调整1号线号线与城郊线周末平峰期行车间隔,其中1号线号线分钟,城郊线分半,其他线路行车间隔保持不变。
来源:郑州地铁,郑州发布,郑州本地宝,河南交通广播综合返回搜狐,查看更多
2026-02-15 14:32:01
浏览次数: 次
返回列表
友情链接:





